

LT1247 - LT1247是1MHz Off-Line Current Mode PWM and DC/DC Converter
LT1247是Linear公司的一款PWM 控制器产品,LT1247是1MHz Off-Line Current Mode PWM and DC/DC Converter,本站介绍了LT1247的封装应用图解、特点和优点、功能等,并给出了与LT1247相关的凌力尔特元器件型号供参考。
LT1247 - 1MHz Off-Line Current Mode PWM and DC/DC Converter
LT1247 - 1MHz Off-Line Current Mode PWM and DC/DC Converter - Linear Technology(凌力尔特)
功能描述
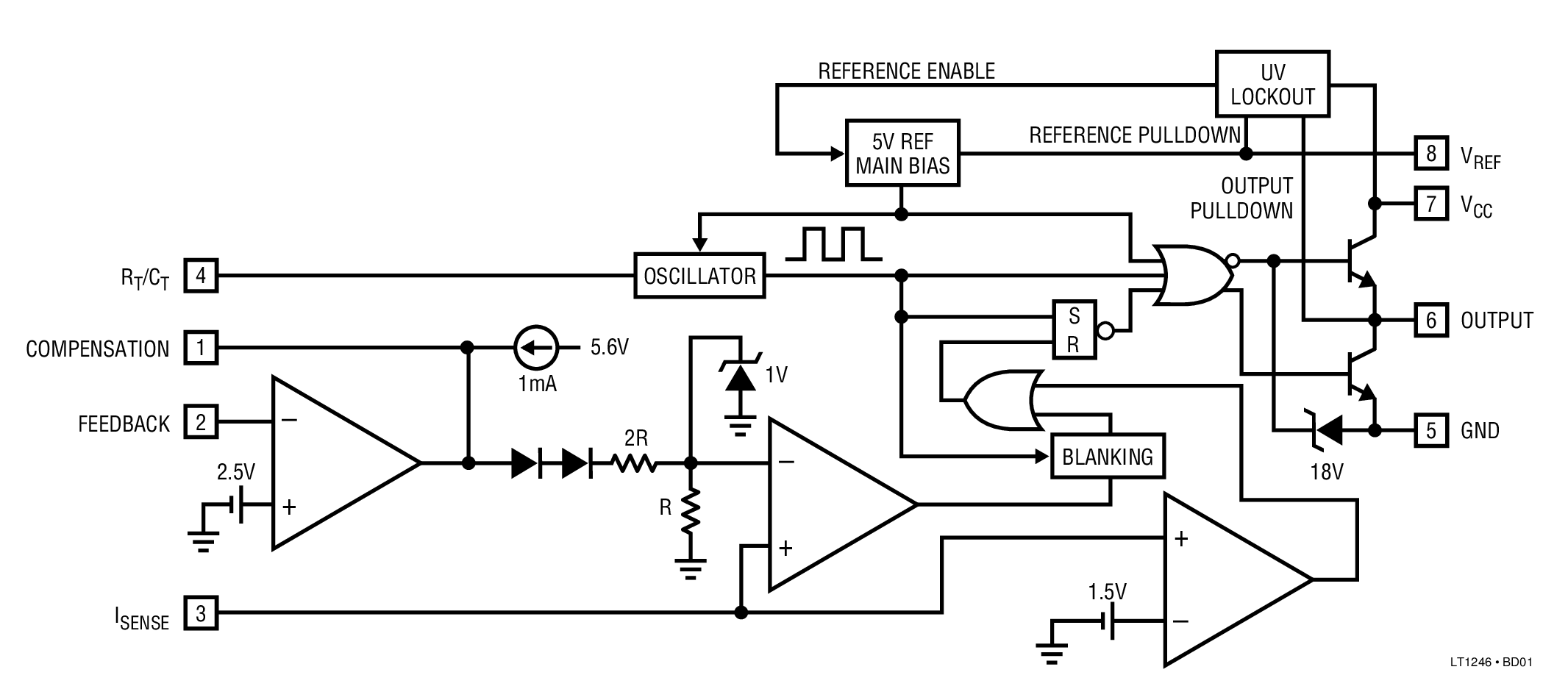
The LT1246/LT1247 are 8-pin, fixed frequency, current mode, pulse width modulators. These devices are designed to be improved plug compatible versions of the industry standard UC1842 PWM circuit. The LT1246/ LT1247 are optimized for off-line and DC/DC converter applications. They contain a temperature compensated reference, high gain error amplifier, current sensing comparator, and a high current totem pole output stage ideally suited to driving power MOSFETs. Start-up current has been reduced to less than 250µA. Cross-conduction current spikes in the totem pole output stage have been eliminated, making 1MHz operation practical. Several new features have been incorporated. Leading edge blanking has been added to the current sense comparator. This minimizes or eliminates the filter that is normally required. Eliminating this filter allows the current sense loop to operate with minimum delays. Trims have been added to the oscillator circuit for both frequency and sink current, and both of these parameters are tightly specified. The output stage is clamped to a maximum VOUT of 18V in the on state. The output and the reference output are actively pulled low during under-voltage lockout.特点
应用
以下列出了不同封装及包装形式的具体型号,并标出了直接在linear官网上订货的价格(美元)
| 器件型号 | 封装 | 温度 | 价格 (以 1 ~ 99 片为批量) | 价格 (以 1000 片为批量) |
|---|---|---|---|---|
| LT1247CN8 | N-8 | C | $2.60 | $2.10 |
| LT1247CN8#PBF | N-8 | C | $2.60 | $2.10 |
| LT1247CS8 | SO-8 | C | $2.85 | $2.30 |
| LT1247CS8#PBF | SO-8 | C | $2.85 | $2.30 |
| LT1247CS8#TR | SO-8 | C | $2.36 | |
| LT1247CS8#TRPBF | SO-8 | C | $2.36 |
下面可能是您感兴趣的Linear Technology(凌力尔特)元器件
下面可能是您感兴趣的Linear公司PWM 控制器元器件


Linear公司产品现货专家,订购Linear公司产品不限最低起订量,Linear产品大陆现货即时发货,香港库存3-5天发货,海外库存7-10天发货
寻找全球Linear代理商现货货源 - Linear公司(凌力尔特)电子元件在线订购






