

LTC4012-2 - LTC4012-2是具 PowerPath 控制功能的高效率型多化学组成电池充电器
LTC4012-2是Linear公司的一款开关充电器产品,LTC4012-2是具 PowerPath 控制功能的高效率型多化学组成电池充电器,本站介绍了LTC4012-2的封装应用图解、特点和优点、功能等,并给出了与LTC4012-2相关的凌力尔特元器件型号供参考。
LTC4012-2 - 具 PowerPath 控制功能的高效率型多化学组成电池充电器
LTC4012 - 具 PowerPath 控制功能的高效率型多化学组成电池充电器 - Linear Technology(凌力尔特)
功能描述
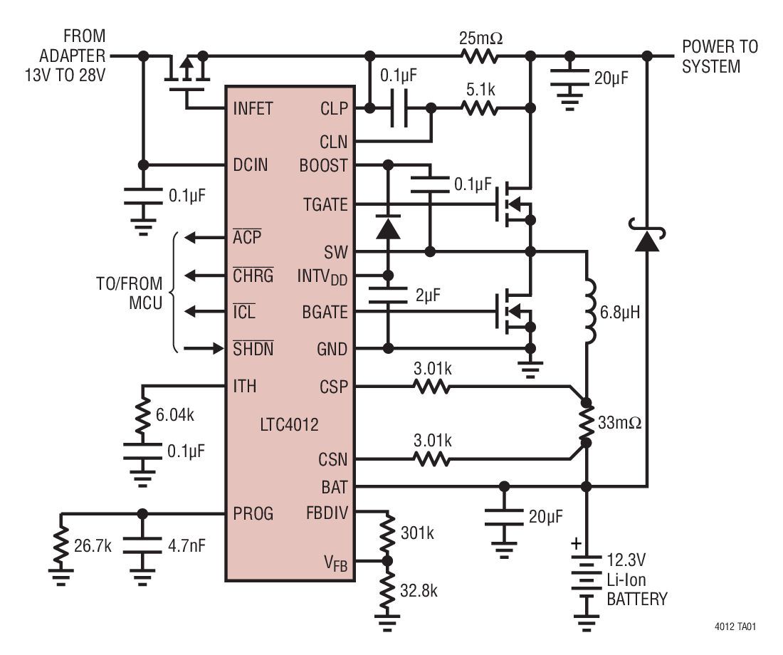
LTC4012 是一款恒定电流 / 恒定电压电池充电器控制器。它采用一种同步准恒定频率 PWM 控制架构,当采用大容量陶瓷电容器时,该拓扑结构将不会产生可听噪声。充电电流由外部电阻器来设定,并可作为一个输出电压来监视。由于未采用内置充电终止电路,因此 LTC4012 系列借助外部控制来对多种电池进行充电。
LTC4012 具有完全可调的输出电压,而 LTC4012-1 和 LTC4012-2 则可通过引脚编程来给单节、两节、三节或四节锂离子 / 锂聚合物电池组充电。LTC4012-1 提供了每节电池 4.1V 的输出电压,而 LTC4012-2 是一款每节电池 4.2V 输出电压的版本。
该器件包括 AC 适配器输入电流限制功能,该功能可最大限度地提高针对某个固定输入功率级的充电速率。一个外部检测电阻器负责设置输入电流限值,而 ICL 状态引脚将在电池充电电流减小 (因 AC 适配器电流限制所致) 的时候发出指示信号。适配器输入端上的理想二极管控制电路改善了充电器的效率。
CHRG 状态引脚在所有的充电模式中均处于运行状态,并拥有用于指示低充电电流的特殊指示功能。
特点
应用
以下列出了不同封装及包装形式的具体型号,并标出了直接在linear官网上订货的价格(美元)
| 器件型号 | 封装 | 温度 | 价格 (以 1 ~ 99 片为批量) | 价格 (以 1000 片为批量) |
|---|---|---|---|---|
| LTC4012CUF-1#PBF | 4x4 QFN-20 | C | $4.64 | $3.25 |
| LTC4012CUF-1#TRPBF | 4x4 QFN-20 | C | $3.31 | |
| LTC4012CUF-2#PBF | 4x4 QFN-20 | C | $4.64 | $3.25 |
| LTC4012CUF-2#TRPBF | 4x4 QFN-20 | C | $3.31 | |
| LTC4012CUF#PBF | 4x4 QFN-20 | C | $4.50 | $3.15 |
| LTC4012CUF#TRPBF | 4x4 QFN-20 | C | $3.21 | |
| LTC4012IUF-1#PBF | 4x4 QFN-20 | I | $5.64 | $3.95 |
| LTC4012IUF-1#TRPBF | 4x4 QFN-20 | I | $4.01 | |
| LTC4012IUF-2#PBF | 4x4 QFN-20 | I | $5.64 | $3.95 |
| LTC4012IUF-2#TRPBF | 4x4 QFN-20 | I | $4.01 | |
| LTC4012IUF#PBF | 4x4 QFN-20 | I | $5.43 | $3.80 |
| LTC4012IUF#TRPBF | 4x4 QFN-20 | I | $3.86 |
下面可能是您感兴趣的Linear Technology(凌力尔特)元器件
下面可能是您感兴趣的Linear公司开关充电器元器件


Linear公司产品现货专家,订购Linear公司产品不限最低起订量,Linear产品大陆现货即时发货,香港库存3-5天发货,海外库存7-10天发货
寻找全球Linear代理商现货货源 - Linear公司(凌力尔特)电子元件在线订购








